12  정규성 검정

Keywords

python, 전처리, 통계, 가설검정, 기계학습, 회귀, 분류, 군집, 모델 학습, 모델 평가

정규성 검정(Normality Test)은 데이터가 정규분포를 따르는지 확인하는 과정이다. 많은 통계 기법이 정규성을 가정하므로, 분석 전에 이 가정이 타당한지 검증해야 한다. 다만, 정규성 검정의 목적은 “데이터가 완벽히 정규분포인가?”를 판단하는 것이 아니라 “정규분포 가정을 사용해도 분석 결과가 타당한가?”를 확인하는 것이다. 이 장에서는 시각적 방법과 통계적 검정을 통해 정규성을 평가하고, 정규성 가정이 위배될 때의 대응 전략을 학습한다.

예제: 데이터 로드

import seaborn as sns
import pandas as pd
import numpy as np
import matplotlib.pyplot as plt
import scipy.stats as stats

# 데이터 로드
df = sns.load_dataset("penguins").dropna()

print("데이터 크기:", df.shape)
print("\n분석 대상 변수:")
print(df.select_dtypes(include=[np.number]).columns.tolist())
데이터 크기: (333, 7)

분석 대상 변수:
['bill_length_mm', 'bill_depth_mm', 'flipper_length_mm', 'body_mass_g']

12.1 정규성 검정의 필요성

많은 통계 기법이 정규성 가정에 의존한다. 이 가정이 심각하게 위배되면 분석 결과가 부정확해질 수 있다.

정규성 가정이 필요한 통계 기법

기법 정규성 가정 대상 중요도 이유
t-검정 각 그룹의 데이터 또는 표본 평균 높음 검정 통계량이 t-분포를 따름
ANOVA 각 그룹의 잔차 높음 F-통계량의 분포 가정
선형 회귀 잔차(residuals) 매우 높음 추론과 예측 구간의 정확도
상관 분석 Pearson 상관계수 중간 검정 통계량의 분포
주성분 분석(PCA) 데이터 낮음 정규성 불필요하지만 해석 도움

정규성 검사가 필요한 상황

상황 정규성 필요 여부 이유
원 데이터 (대표본, n ≥ 30) 낮음 중심극한정리로 표본 평균이 정규분포 수렴
원 데이터 (소표본, n < 30) 매우 높음 중심극한정리 효과 미약
잔차(residuals) 매우 높음 회귀분석의 핵심 가정
비모수 검정 사용 시 불필요 분포 가정 없음

정규성 검정의 핵심은 “정규 가정을 사용해도 되는가?”를 판단하는 것이지, “데이터가 완벽히 정규분포인가?”를 확인하는 것이 아니다.

12.2 시각적 정규성 검정

통계적 검정 전에 시각적 방법으로 데이터의 분포를 확인하는 것이 중요하다. 시각적 방법은 직관적이고 분포의 특성(왜도, 첨도, 이상치)을 파악하기 쉽다.

12.2.1 히스토그램과 KDE (Kernel Density Estimation)

히스토그램은 데이터의 분포 형태를 가장 간단하게 확인할 수 있는 방법이다. KDE 곡선을 함께 표시하면 연속적인 분포 형태를 더 잘 파악할 수 있다.

예제: 히스토그램 + KDE

# 체중 분포 시각화
plt.figure(figsize=(10, 5))
sns.histplot(df["body_mass_g"], kde=True, bins=30, edgecolor='black')
plt.axvline(df["body_mass_g"].mean(), color='red', linestyle='--', 
            linewidth=2, label=f'Mean = {df["body_mass_g"].mean():.1f}')
plt.axvline(df["body_mass_g"].median(), color='green', linestyle='--', 
            linewidth=2, label=f'Median = {df["body_mass_g"].median():.1f}')
plt.title("Body Mass Distribution with KDE")
plt.xlabel("Body Mass (g)")
plt.ylabel("Frequency")
plt.legend()
plt.show()

# 기술 통계량
print("기술 통계량:")
print(df["body_mass_g"].describe())
print(f"\n왜도(Skewness): {df['body_mass_g'].skew():.3f}")
print(f"첨도(Kurtosis): {df['body_mass_g'].kurtosis():.3f}")

기술 통계량:
count     333.000000
mean     4207.057057
std       805.215802
min      2700.000000
25%      3550.000000
50%      4050.000000
75%      4775.000000
max      6300.000000
Name: body_mass_g, dtype: float64

왜도(Skewness): 0.472
첨도(Kurtosis): -0.733

정규성 판단 기준

  • 종 모양: 중앙이 높고 양 끝으로 갈수록 낮아지는 형태
  • 대칭성: 평균과 중앙값이 유사하고 좌우 대칭
  • 왜도: 0에 가까울수록 대칭 (|skewness| < 0.5 권장)
  • 첨도: 3에 가까울수록 정규분포 (정규분포의 첨도 = 3)
  • 꼬리: 양쪽 꼬리가 너무 두껍거나 얇지 않음

12.2.2 Q-Q Plot (Quantile-Quantile Plot)

Q-Q 플롯은 데이터의 분위수를 이론적 정규분포의 분위수와 비교하는 그래프이다. 가장 신뢰할 수 있는 시각적 정규성 검정 방법이다.

예제: Q-Q Plot

# Q-Q 플롯 생성
fig, axes = plt.subplots(1, 2, figsize=(14, 5))

# 체중 Q-Q 플롯
stats.probplot(df["body_mass_g"], dist="norm", plot=axes[0])
axes[0].set_title("Q-Q Plot: Body Mass")
axes[0].grid(True, alpha=0.3)

# 부리 길이 Q-Q 플롯
stats.probplot(df["bill_length_mm"], dist="norm", plot=axes[1])
axes[1].set_title("Q-Q Plot: Bill Length")
axes[1].grid(True, alpha=0.3)

plt.tight_layout()
plt.show()

Q-Q Plot 해석 가이드

패턴 의미 조치
점들이 직선에 근접 정규분포에 가까움 정규성 가정 사용 가능
왼쪽 끝이 위로 이탈 왼쪽 꼬리가 두꺼움 (음의 왜도) 로그 변환 고려
오른쪽 끝이 위로 이탈 오른쪽 꼬리가 두꺼움 (양의 왜도) 로그 또는 제곱근 변환
S자 곡선 왜도가 있음 변환 또는 비모수 검정
양쪽 끝이 벗어남 첨도 문제 (꼬리가 얇거나 두꺼움) 이상치 확인

12.2.3 박스플롯

박스플롯은 이상치와 분포의 대칭성을 한눈에 확인할 수 있다.

예제: 박스플롯으로 대칭성 확인

# 박스플롯
fig, axes = plt.subplots(1, 2, figsize=(12, 5))

axes[0].boxplot(df["body_mass_g"], vert=True)
axes[0].set_ylabel("Body Mass (g)")
axes[0].set_title("Body Mass Boxplot")
axes[0].grid(True, alpha=0.3)

axes[1].boxplot(df["bill_length_mm"], vert=True)
axes[1].set_ylabel("Bill Length (mm)")
axes[1].set_title("Bill Length Boxplot")
axes[1].grid(True, alpha=0.3)

plt.tight_layout()
plt.show()

박스가 중앙선을 중심으로 대칭이고 수염(whisker)의 길이가 비슷하면 정규분포에 가깝다.

12.3 통계적 정규성 검정

시각적 방법은 주관적일 수 있으므로, 통계적 검정으로 객관적인 판단을 보완한다.

12.3.1 주요 정규성 검정 비교

정규성 검정 방법 비교

검정 귀무가설 특징 장점 단점 권장 상황
Shapiro-Wilk 정규분포를 따름 가장 널리 사용 강력한 검정력 n > 5000에서 느림 일반적 상황 (n ≤ 5000)
Kolmogorov-Smirnov 두 분포가 같음 일반 분포 검정 다양한 분포 비교 가능 검정력 낮음 이론 분포와 비교
Anderson-Darling 정규분포를 따름 꼬리에 민감 꼬리 이상 탐지 해석 복잡 꼬리가 중요한 경우
D’Agostino-Pearson 정규분포를 따름 왜도·첨도 기반 중대형 표본에 적합 소표본에서 불안정 n ≥ 50
Jarque-Bera 정규분포를 따름 시계열 데이터용 계산 간단 대표본에서만 유효 시계열 분석

12.3.2 Shapiro-Wilk 검정

Shapiro-Wilk 검정은 가장 널리 사용되는 정규성 검정으로, 소표본부터 중표본까지 우수한 검정력을 보인다.

가설 설정

  • H₀ (귀무가설): 데이터가 정규분포를 따른다
  • H₁ (대립가설): 데이터가 정규분포를 따르지 않는다

예제: Shapiro-Wilk 검정

from scipy.stats import shapiro

# 체중에 대한 정규성 검정
stat, p_value = shapiro(df["body_mass_g"])

print("Shapiro-Wilk Test: Body Mass")
print(f"검정 통계량(W): {stat:.4f}")
print(f"p-value: {p_value:.4f}")
print(f"유의수준 0.05 기준: ", end="")
if p_value > 0.05:
    print("정규분포를 따른다고 볼 수 있음 (H₀ 채택)")
else:
    print("정규분포를 따르지 않음 (H₀ 기각)")
Shapiro-Wilk Test: Body Mass
검정 통계량(W): 0.9580
p-value: 0.0000
유의수준 0.05 기준: 정규분포를 따르지 않음 (H₀ 기각)

여러 변수에 대한 검정

# 여러 변수 검정
numeric_cols = ["bill_length_mm", "bill_depth_mm", "flipper_length_mm", "body_mass_g"]

print("\n=== 정규성 검정 결과 요약 ===")
results = []
for col in numeric_cols:
    stat, p_value = shapiro(df[col])
    results.append({
        "Variable": col,
        "W-statistic": round(stat, 4),
        "p-value": round(p_value, 4),
        "Normal?": "Yes" if p_value > 0.05 else "No"
    })

results_df = pd.DataFrame(results)
print(results_df.to_string(index=False))

=== 정규성 검정 결과 요약 ===
         Variable  W-statistic  p-value Normal?
   bill_length_mm       0.9743      0.0      No
    bill_depth_mm       0.9733      0.0      No
flipper_length_mm       0.9517      0.0      No
      body_mass_g       0.9580      0.0      No

12.3.3 Kolmogorov-Smirnov 검정

Kolmogorov-Smirnov (K-S) 검정은 데이터의 누적분포함수(CDF)를 이론적 분포와 비교한다.

예제: Kolmogorov-Smirnov 검정

from scipy.stats import kstest

# 정규분포와 비교 (표준화 필요)
data_standardized = (df["body_mass_g"] - df["body_mass_g"].mean()) / df["body_mass_g"].std()
stat, p_value = kstest(data_standardized, 'norm')

print("Kolmogorov-Smirnov Test: Body Mass")
print(f"검정 통계량(D): {stat:.4f}")
print(f"p-value: {p_value:.4f}")
print(f"유의수준 0.05 기준: ", end="")
if p_value > 0.05:
    print("정규분포를 따른다고 볼 수 있음")
else:
    print("정규분포를 따르지 않음")
Kolmogorov-Smirnov Test: Body Mass
검정 통계량(D): 0.1057
p-value: 0.0011
유의수준 0.05 기준: 정규분포를 따르지 않음

12.3.4 Anderson-Darling 검정

Anderson-Darling 검정은 분포의 꼬리 부분에 더 많은 가중치를 두어 극단값의 정규성을 엄격히 평가한다.

예제: Anderson-Darling 검정

from scipy.stats import anderson

# Anderson-Darling 검정
result = anderson(df["body_mass_g"], dist="norm")

print("Anderson-Darling Test: Body Mass")
print(f"검정 통계량: {result.statistic:.4f}")
print("\n유의수준별 임계값:")
for i, (sig_level, crit_val) in enumerate(zip(result.significance_level, result.critical_values)):
    print(f"  {sig_level}%: {crit_val:.4f} ", end="")
    if result.statistic < crit_val:
        print("(정규분포 가정 가능)")
    else:
        print("(정규분포 기각)")
Anderson-Darling Test: Body Mass
검정 통계량: 4.6146

유의수준별 임계값:
  15.0%: 0.5600 (정규분포 기각)
  10.0%: 0.6300 (정규분포 기각)
  5.0%: 0.7500 (정규분포 기각)
  2.5%: 0.8710 (정규분포 기각)
  1.0%: 1.0330 (정규분포 기각)

Anderson-Darling 검정은 p-value 대신 임계값과 비교한다. 검정 통계량이 임계값보다 작으면 정규성을 가정할 수 있다.

12.3.5 D’Agostino-Pearson 검정

D’Agostino-Pearson 검정은 왜도와 첨도를 동시에 고려하여 정규성을 평가한다.

예제: D’Agostino-Pearson 검정

from scipy.stats import normaltest

# D'Agostino-Pearson 검정
stat, p_value = normaltest(df["body_mass_g"])

print("D'Agostino-Pearson Test: Body Mass")
print(f"검정 통계량(K²): {stat:.4f}")
print(f"p-value: {p_value:.4f}")
print(f"유의수준 0.05 기준: ", end="")
if p_value > 0.05:
    print("정규분포를 따른다고 볼 수 있음")
else:
    print("정규분포를 따르지 않음")
D'Agostino-Pearson Test: Body Mass
검정 통계량(K²): 30.4642
p-value: 0.0000
유의수준 0.05 기준: 정규분포를 따르지 않음

12.4 표본 크기와 p-value의 함정

표본 크기가 커지면 정규성 검정이 작은 편차에도 민감하게 반응하여 거의 항상 귀무가설을 기각한다. 이는 통계적으로 유의하지만 실무적으로는 무의미한 결과일 수 있다.

예제: 표본 크기 효과

# 다양한 표본 크기로 검정
sample_sizes = [30, 100, 300]

print("=== 표본 크기에 따른 Shapiro-Wilk 검정 ===\n")
for n in sample_sizes:
    sample = df["body_mass_g"].sample(n, random_state=42)
    stat, p_value = shapiro(sample)
    print(f"n = {n:3d}: W = {stat:.4f}, p-value = {p_value:.4f} ", end="")
    print("→ 정규" if p_value > 0.05 else "→ 비정규")
=== 표본 크기에 따른 Shapiro-Wilk 검정 ===

n =  30: W = 0.9579, p-value = 0.2734 → 정규
n = 100: W = 0.9458, p-value = 0.0004 → 비정규
n = 300: W = 0.9592, p-value = 0.0000 → 비정규

큰 표본에서의 대응

표본 크기 p-value 해석 권장 조치
n < 30 p-value 중요 통계적 검정 결과 우선
30 ≤ n < 100 p-value + 시각화 둘 다 고려
n ≥ 100 시각화 중요 실무적 판단 우선
n ≥ 300 거의 항상 기각 중심극한정리 의존

핵심: 큰 표본에서는 통계적으로 비정규라도 중심극한정리에 의해 표본 평균이 정규분포에 수렴하므로 실무적으로 문제없는 경우가 많다.

예제: 시각적 vs 통계적 판단

# 큰 표본에서의 시각적 검정
large_sample = df["body_mass_g"].sample(300, random_state=42)

fig, axes = plt.subplots(1, 2, figsize=(14, 5))

# 히스토그램
sns.histplot(large_sample, kde=True, ax=axes[0])
axes[0].set_title(f"Histogram (n={len(large_sample)})")

# Q-Q Plot
stats.probplot(large_sample, dist="norm", plot=axes[1])
axes[1].set_title(f"Q-Q Plot (n={len(large_sample)})")

plt.tight_layout()
plt.show()

# 통계적 검정
stat, p_value = shapiro(large_sample)
print(f"\nShapiro-Wilk: p-value = {p_value:.4f}")
print("→ 통계적으로는 비정규이지만 시각적으로는 정규에 가까움")
print("→ 실무적 판단: 정규성 가정 사용 가능")


Shapiro-Wilk: p-value = 0.0000
→ 통계적으로는 비정규이지만 시각적으로는 정규에 가까움
→ 실무적 판단: 정규성 가정 사용 가능

12.5 정규성이 위배될 때의 대응 전략

정규성 검정 결과가 유의하게 비정규라면, 다음 전략 중 하나를 선택한다.

12.5.1 전략 1: 분포 변환

데이터를 변환하여 정규분포에 가깝게 만든다. 이는 5장(분포 변환)에서 학습한 내용이다.

예제: 로그 변환 후 정규성 검정

# 로그 변환
log_mass = np.log(df["body_mass_g"])

# 변환 전후 비교
fig, axes = plt.subplots(2, 2, figsize=(14, 10))

# 원본: 히스토그램
sns.histplot(df["body_mass_g"], kde=True, ax=axes[0, 0])
axes[0, 0].set_title("Original: Histogram")

# 원본: Q-Q Plot
stats.probplot(df["body_mass_g"], dist="norm", plot=axes[0, 1])
axes[0, 1].set_title("Original: Q-Q Plot")

# 로그 변환: 히스토그램
sns.histplot(log_mass, kde=True, ax=axes[1, 0])
axes[1, 0].set_title("Log Transformed: Histogram")

# 로그 변환: Q-Q Plot
stats.probplot(log_mass, dist="norm", plot=axes[1, 1])
axes[1, 1].set_title("Log Transformed: Q-Q Plot")

plt.tight_layout()
plt.show()

# 검정 비교
print("=== 변환 전후 Shapiro-Wilk 검정 ===")
print(f"원본 데이터: W = {shapiro(df['body_mass_g'])[0]:.4f}, p = {shapiro(df['body_mass_g'])[1]:.4f}")
print(f"로그 변환: W = {shapiro(log_mass)[0]:.4f}, p = {shapiro(log_mass)[1]:.4f}")

=== 변환 전후 Shapiro-Wilk 검정 ===
원본 데이터: W = 0.9580, p = 0.0000
로그 변환: W = 0.9755, p = 0.0000

주요 변환 방법

  • 로그 변환: 양의 왜도를 줄임 (가장 흔히 사용)
  • 제곱근 변환: 로그보다 약한 변환
  • Box-Cox 변환: 최적의 λ 자동 추정
  • Yeo-Johnson 변환: 0과 음수 포함 데이터 가능

12.5.2 전략 2: 비모수 검정 사용

정규성을 가정하지 않는 비모수 검정을 사용한다.

모수 검정 vs 비모수 검정

상황 모수 검정 (정규성 가정) 비모수 검정 (분포 자유)
두 그룹 평균 비교 Independent t-test Mann-Whitney U test
대응 표본 비교 Paired t-test Wilcoxon signed-rank test
다집단 비교 One-way ANOVA Kruskal-Wallis test
상관 분석 Pearson correlation Spearman correlation
회귀 분석 Linear regression Quantile regression

예제: t-test vs Mann-Whitney U test

from scipy.stats import ttest_ind, mannwhitneyu

# 두 종의 체중 비교 (Adelie vs Gentoo)
adelie = df[df["species"] == "Adelie"]["body_mass_g"]
gentoo = df[df["species"] == "Gentoo"]["body_mass_g"]

# 모수 검정 (t-test)
t_stat, t_pval = ttest_ind(adelie, gentoo)

# 비모수 검정 (Mann-Whitney U)
u_stat, u_pval = mannwhitneyu(adelie, gentoo)

print("=== 두 그룹 비교: Adelie vs Gentoo ===")
print(f"\nt-test (모수):          t = {t_stat:.4f}, p = {t_pval:.4f}")
print(f"Mann-Whitney (비모수): U = {u_stat:.4f}, p = {u_pval:.4f}")
print("\n→ 두 검정 모두 유의한 차이 발견")
=== 두 그룹 비교: Adelie vs Gentoo ===

t-test (모수):          t = -23.4668, p = 0.0000
Mann-Whitney (비모수): U = 358.5000, p = 0.0000

→ 두 검정 모두 유의한 차이 발견

비모수 검정은 검정력이 약간 낮지만, 정규성 가정을 위배해도 안전하게 사용할 수 있다.

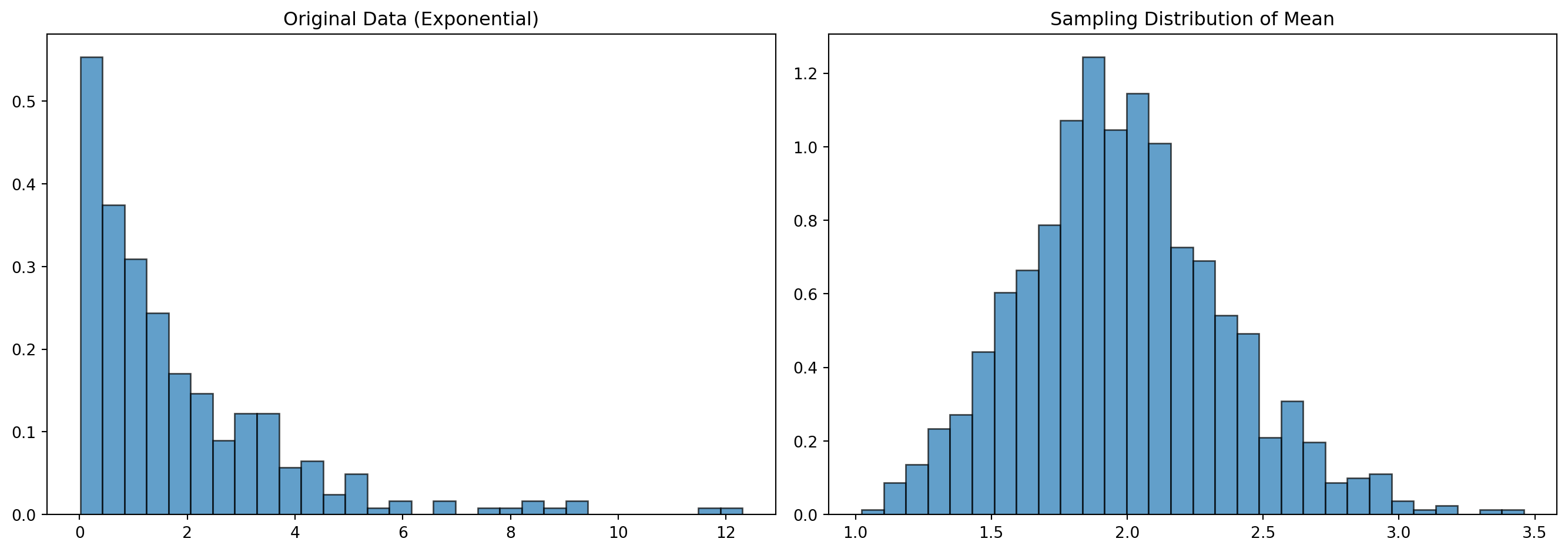
12.5.3 전략 3: 중심극한정리 활용

표본 크기가 충분히 크면(일반적으로 n ≥ 30), 원 데이터가 비정규라도 표본 평균은 정규분포에 수렴한다.

중심극한정리 적용 조건

  • 표본 크기 n ≥ 30 (분포가 심하게 왜곡되지 않은 경우)
  • 독립성 만족
  • 극단적인 이상치 없음

예제: 표본 평균의 정규성

# 비정규 데이터 생성 (지수분포)
non_normal_data = np.random.exponential(scale=2, size=1000)

# 원본 데이터 정규성 검정
print("=== 원본 데이터 (지수분포) ===")
print(f"Shapiro-Wilk: p = {shapiro(non_normal_data[:300])[1]:.4f} (비정규)")

# 표본 평균 분포 생성
sample_means = [np.random.choice(non_normal_data, size=30).mean() for _ in range(1000)]

# 표본 평균 정규성 검정
print(f"\n=== 표본 평균 분포 (n=30, 1000회 반복) ===")
print(f"Shapiro-Wilk: p = {shapiro(sample_means)[1]:.4f} (정규에 가까움)")

# 시각화
fig, axes = plt.subplots(1, 2, figsize=(14, 5))

axes[0].hist(non_normal_data[:300], bins=30, density=True, alpha=0.7, edgecolor='black')
axes[0].set_title("Original Data (Exponential)")

axes[1].hist(sample_means, bins=30, density=True, alpha=0.7, edgecolor='black')
axes[1].set_title("Sampling Distribution of Mean")

plt.tight_layout()
plt.show()
=== 원본 데이터 (지수분포) ===
Shapiro-Wilk: p = 0.0000 (비정규)

=== 표본 평균 분포 (n=30, 1000회 반복) ===
Shapiro-Wilk: p = 0.0000 (정규에 가까움)

12.6 요약

이 장에서는 정규성 검정의 개념, 방법, 그리고 정규성 위배 시 대응 전략을 학습했다. 주요 내용은 다음과 같다.

정규성 검정 방법 요약

방법 유형 장점 단점 권장 상황
히스토그램 + KDE 시각적 직관적, 분포 형태 파악 주관적 초기 탐색
Q-Q Plot 시각적 정규성 판단에 가장 유용 해석 연습 필요 모든 상황 (필수)
Shapiro-Wilk 통계적 검정력 우수 대표본에서 민감 n ≤ 5000
Anderson-Darling 통계적 꼬리 민감 해석 복잡 꼬리 중요 시
K-S 통계적 다양한 분포 비교 검정력 낮음 이론 분포 비교

정규성 위배 시 대응 전략

전략 방법 장점 단점 적용 상황
분포 변환 로그, Box-Cox 등 정규성 개선 해석 복잡해짐 왜도가 심한 경우
비모수 검정 Mann-Whitney, Kruskal-Wallis 분포 가정 불필요 검정력 낮음 소표본, 비정규
중심극한정리 대표본 활용 추가 조치 불필요 n ≥ 30 필요 충분한 표본
부트스트랩 재표본추출 분포 가정 불필요 계산 비용 높음 복잡한 통계량

실무 판단 프로세스

  1. 시각적 확인: 히스토그램, Q-Q Plot으로 분포 확인
  2. 통계적 검정: Shapiro-Wilk 등으로 객관적 평가
  3. 표본 크기 고려:
    • 소표본 (n < 30): 정규성 매우 중요
    • 중표본 (30 ≤ n < 100): 시각적 + 통계적 판단
    • 대표본 (n ≥ 100): 중심극한정리 의존 가능
  4. 분석 목적 고려: 회귀의 잔차는 엄격, 평균 비교는 유연
  5. 대응 전략 선택: 변환, 비모수 검정, 또는 진행

주요 주의사항

  • 정규성은 절대 조건이 아니며, 실무적 판단이 중요함
  • p-value 하나로 결정하지 말고 시각화와 함께 종합 판단
  • 큰 표본에서는 p-value가 과민하게 반응함을 인지
  • 정규성 검정은 수단이지 목적이 아님

정규성 검정은 통계 분석의 가정을 검증하는 중요한 단계이다. 시각적 방법과 통계적 검정을 종합적으로 활용하고, 표본 크기와 분석 목적을 고려하여 적절한 대응 전략을 선택하는 것이 중요하다. 다음 장에서는 정규성 가정을 바탕으로 한 가설검정과 신뢰구간 추정을 학습할 것이다.